| 일 | 월 | 화 | 수 | 목 | 금 | 토 |
|---|---|---|---|---|---|---|
| 1 | ||||||
| 2 | 3 | 4 | 5 | 6 | 7 | 8 |
| 9 | 10 | 11 | 12 | 13 | 14 | 15 |
| 16 | 17 | 18 | 19 | 20 | 21 | 22 |
| 23 | 24 | 25 | 26 | 27 | 28 | 29 |
| 30 |
- 韓国
- 리눅스
- 환경정보
- 성능측정
- 정보처리기사
- gbd-200
- 사양정보
- certification
- ads.txt
- 한국판뉴딜
- 다음메일
- QA
- 동시접속
- 4차산업
- move앱
- 사용자100명
- 스마트시티
- 일본대학원
- 스펙정보
- 부자아빠가난한아빠
- 명령어
- 코로나바이러스
- 일본유학
- DevNet
- ios
- 사양
- 200-301
- 韓国ヒップホップ
- 5G
- JMeter
- Today
- Total
목록전체 글 (158)
IT 컴퓨터공학 자료실
In computer science, a metaobject is an object that manipulates, creates, describes, or implements other objects (including itself). The object that the metaobject is about is called the base object. Some information that a metaobject might store is the base object's type, interface, class, methods, attributes, parse tree, etc. Metaobjects are examples of the computer science concept of reflecti..
In object-oriented programming, association defines a relationship between classes of objects that allows one object instance to cause another to perform an action on its behalf. This relationship is structural, because it specifies that objects of one kind are connected to objects of another and does not represent behaviour. 객체지향에서 association 은 클래스간의 관계에서 한 오브젝트가 다른 오브젝트의 인스턴스의 이용에 연관이 되는 관계를 ..
Skeleton programming is a style of computer programming based on simple high-level program structures and so called dummy code. Program skeletons resemble pseudocode, but allow parsing, compilation and testing of the code. 스켈레톤 프로그래밍은 간단한 고레벨 프로그램구조에 기반으로 하여 소위 더미 코드라고 불린다. 프로그램의 스켈레톤은 수도코드와 유사하지만 파싱이나 컴파일, 코드 테스트가 가능하다. Dummy code is inserted in a program skeleton to simulate processing and avo..
git(ギットは、プログラムのソースコードなどの変更履歴を記録・追跡するための分散型バージョン管理システムである。Linuxカーネルのソースコード管理に用いるためにリーナス・トーバルズによって開発され、それ以降ほかの多くのプロジェクトで採用されている。Linuxカーネルのような巨大プロジェクトにも対応できるように、動作速度に重点が置かれている。現在のメンテナンスは濱野純 (Junio C Hamano) が担当している。gitでは、各ユーザのホームディレクトリに、全履歴を含んだリポジトリの完全な複製が作られる。したがって、ネットワークにアクセスできないなどの理由で中心リポジトリにアクセスできない環境でも、履歴の調査や変更の記録といったほとんどの作業を行うことができる。これが「分散型」と呼ばれる理由である。Git은 프로그램의 소스 코드 등의 변경 내역을 기록하고 추적하기 위한 분..
バージョン管理システムの最も基本的な機能は、ファイルの作成日時、変更日時、変更点などの履歴を保管することである。これにより、何度も変更を加えたファイルであっても、過去の状態や変更内容を確認したり、変更前の状態を復元することが容易になる。更に、多くのバージョン管理システムでは、複数の人間がファイルの編集に関わる状況を想定している。商業的なソフトウェア開発やオープンソースプロジェクトなどでは、複数の人間が複数のファイルを各々編集するため、それぞれのファイルの最新の状態が分からなくなったり、同一ファイルに対する変更が競合するなどの問題が生じやすいが、バージョン管理システムは、このような問題を解決する仕組みを提供する。ただし、バージョン管理システムを個人のファイル管理に使用することも可能であるし、ソフトウェアのソースコードだけでなく、設定ファイルや原稿の管理などにも使うことも可能である。 형상..
In computer science, separation of concerns (SoC) is a design principle for separating a computer program into distinct sections, such that each section addresses a separate concern. A concern is a set of information that affects the code of a computer program. A concern can be as general as the details of the hardware the code is being optimized for, or as specific as the name of a class to ins..
A trivial event handler간단한 이벤트 핸들러 Because the code for checking for events and the main loop do not depend on the application, many programming frameworks take care of their implementation and expect the user to provide only the code for the event handlers. 많은 프로그래밍 프레임워크들은 자신들이 만들어내는 코드를 관리한다. 그리고 사용자에게 이벤트 핸들러에 대한 코드를 준비한다. 왜나하면 이벤트와 메인루프를 체크하는 코드가 어플리케이션에 의존하지 않기 때문이다. Exception handlers예외 핸..
In computer programming, event-driven programming is a programming paradigm in which the flow of the program is determined by events such as user actions (mouse clicks, key presses), sensor outputs, or messages from other programs/threads. Event-driven programming is the dominant paradigm used in graphical user interfaces and other applications (e.g. JavaScript web applications) that are centere..
ユースケース(Use Case)とは、ソフトウェア工学やシステム工学でシステム(あるいはシステムのシステム)の機能的要求を把握するための技法である。各ユースケースは、何らかのビジネス目標/機能に関するシナリオでのアクター(actor)と呼ばれるユーザーとシステムのやりとりを描いたものである。ユースケースのアクターはエンドユーザーの場合もあるし、別のシステムの場合もある。ユースケースでは技術専門用語をなるべく使わず、エンドユーザーやそのビジネスの専門家に分かり易い用語を用いる。ユースケースの作成は、ビジネスアナリストとエンドユーザーが共同で行うことが多い。ユースケースとユースケース図は厳密には区別されるべきものである。 유스케이스 (Use Case)는 소프트웨어 공학 및 시스템공학 시스템 (또는 시스템의 시스템)의 기능적인 요구를 파악하기 위한 기법이다. 각 유스케이스는..
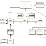
A domain model in problem solving and software engineering is a conceptual model of all the topics related to a specific problem. It describes the various entities, their attributes, roles, and relationships, plus the constraints that govern the problem domain. It does not describe solutions to the problem. 도메인 모델이란 구체적인 문제와 관련있는 모든 주제에 대한 개념적인 모델을 의미한다. 이것은 다양한 entity들, 그것들의 속성들, 역할, 관계 등을 서술하며..